今年造车新势力最值得期待的车型是哪个?理想L8绝对榜上有名,毕竟是顶着理想ONE替代车型的光环亮相,而就在前不久,理想官方终于忍不住官宣,将于9月30日正式发布理想L8。不得不说,理想这波操作真是绝绝子,趁着国庆期间各地车展火热之际,理想将L8陆续送达全国各地的理想汽车零售中心供大家体验,抢先夺得了一部分流量,看到这个消息,也许会有很多网友问,理想L8到底是否值得买。那今天我们就先提前了解一下这款车。
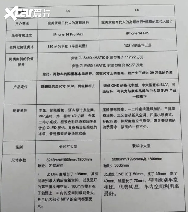
我觉得理想对于产品的命名管理非常科学,数字越大车型越大。之前的L9作为旗舰标杆已经上市,这次L8自然就是L9的小一号车型。从车身尺寸上也能看出,在长度上理想L8为5080mm比L9的5218mm短了138mm,宽度与高度相差不大,轴距方面也短了100mm(L8为3005mm、L9为3105mm)。
然后就是在外观上,你会发现,你很难从正脸上分清这两款车型,前脸采用的是封闭式设计,让新车看起来非常有精气神,也有新能源车的感觉。星环大灯的设计拉宽了前脸的视觉宽度,让新车看起来更加霸气。把这两车放一起,简直就是复制粘贴的存在。
作为一款中大型的SUV,在侧面设计上L8也并没有走花哨的路线,毕竟主力用户都是成熟的奶爸人士。所以它的侧面整体采用的都是简洁干练的线条,而在轮毂的选择方面,因为L8有PRO和MAX两个车型区分,所以在轮毂大小上也做了区别,分别提供20和21英寸的轮圈可选,还可以选择侧踏板及激光雷达。
尾部的设计与前脸呼应的贯穿式尾灯,夜晚点亮后的辨识度非常高。
内饰方面,L8是该有的都有,比如含HUD的前排四屏交互系统和7.3.4杜比全景声影音系统,丰富的软件体验,丝毫不亚于最新的旗舰款手机。座椅全部采用真皮材质,该有的通风加热也都有,就连座椅按摩也配备。
另外据悉,理想L8 Pro车型还将标配智能驾驶AD Pro和智能座舱SS Pro。AD Pro采用全球首发的地平线J5芯片,标配高速NOA导航辅助驾驶。SS Pro采用高通骁龙8155芯片和前排四屏交互系统(HUD、安全驾驶交互屏和前排两个15.7英寸LCD屏幕)。
而理想L8 Max车型则标配智能驾驶AD Max和智能座舱SS Max。AD Max采用英伟达双Orin X芯片、激光雷达,以及全套自动驾驶安全冗余系统。SS Max采用高通双骁龙8155芯片和五屏三维空间交互系统(HUD、安全驾驶交互屏和前后排三个15.7英寸LCD屏幕)。
写到最后
都知道,理想ONE凭借着一款长期霸榜中大型SUV榜单,如今理想L8的来袭,我们有理由相信,它一定能接过理想ONE的接力棒,继续雄霸中大型SUV市场的,就让我们共同期待吧。
导师包赔快3导师用技巧带你回本【誷纸:DF965.CC】【誷纸:DF970.cc】【大发购彩网】【亏损包赔】【精准计划】【导师带赚钱】【信誉平台】【万人聊天室】【大小单双】【计划群
大发导师带赚计划【誷纸:29HF.CC】【誷纸:89HF.cc】【鸿发购彩网】【亏损包赔】【精准计划】【导师带赚钱】【信誉平台】【万人聊天室】【大小单双】【计划群】[HHHHUUU
导师计划带赚钱一对一【—DF992·CC—】【寇―3281-570—】【—DF950·CC—】【导师带赚计划】【导师一对一带赚】【大发购彩网】【亏损包赔】【快三计划】规律【回血】技
导师带赚钱一对一带盈利【—DF992·CC—】【寇―3281-570—】【—DF950·CC—】【导师带赚计划】【导师一对一带赚】【大发购彩网】【亏损包赔】【快三计划】规律【回血】
大发最厉害的导师精准回本计划【誷纸:29HF.CC】【誷纸:89HF.cc】【鸿发购彩网】【亏损包赔】【精准计划】【导师带赚钱】【信誉平台】【万人聊天室】【大小单双】【计划群】[H
快3聊天室24小时精准计划【誷纸:29HF.CC】【誷纸:89HF.cc】【鸿发购彩网】【亏损包赔】【精准计划】【导师带赚钱】【信誉平台】【万人聊天室】【大小单双】【计划群】[HH
2025全民购彩赚钱: 彩票大小单双聊天软件计划『——DF579點 ⒸⒸ——」『——DF556 點 ⒸⒸ——」我终于相信,每一条走上来的路,都有它不得不那样跋涉的理由【MAZIGE
大发带人最稳的实力导师【誷纸:DF965.CC】【誷纸:DF970.cc】【大发购彩网】【亏损包赔】【精准计划】【导师带赚钱】【信誉平台】【万人聊天室】【大小单双】【计划群】[HK
精彩瞬间:快3台子最稳的计划导师【AM68·CC】【寇―5902-869—】【HF77·VIP】【域名手动在浏览器翻开】【携手大发】 【大发购彩】【快3计划】【亏损包赔】【精准计划
大发全天计划超准【誷纸:29HF.CC】【誷纸:89HF.cc】【鸿发购彩网】【亏损包赔】【精准计划】【导师带赚钱】【信誉平台】【万人聊天室】【大小单双】【计划群】[HHHHUUU
精彩瞬间:大发带人回血的高级导师【AM68·CC】【寇―5902-869—】【HF77·VIP】【域名手动在浏览器翻开】【携手大发】 【大发购彩】【快3计划】【亏损包赔】【精准计划
快3精准计划导师赚钱【—DF8880· CC—】师Q→353-1507【—DF8884· CC—】【域名手动在浏览器翻开】【携手大发】【微聊找老师】【1对1带玩】【首存100送18
2025全民购彩赚钱: 大发三期必中口诀和技巧『——DF579點 ⒸⒸ——」『——DF556 點 ⒸⒸ——」我终于相信,每一条走上来的路,都有它不得不那样跋涉的理由【MAZIGED
2025全民购彩赚钱: 本金少倍投稳赚技巧『——DF579點 ⒸⒸ——」『——DF556 點 ⒸⒸ——」我终于相信,每一条走上来的路,都有它不得不那样跋涉的理由【MAZIGEDEB
2025全民购彩赚钱: 精准快3三期必中稳赢『——DF579點 ⒸⒸ——」『——DF556 點 ⒸⒸ——」我终于相信,每一条走上来的路,都有它不得不那样跋涉的理由【MAZIGEDE
快3导师带赚包赔微信【誷纸:DF965.CC】【誷纸:DF970.cc】【大发购彩网】【亏损包赔】【精准计划】【导师带赚钱】【信誉平台】【万人聊天室】【大小单双】【计划群】[HKH
快3实力导师单带赚回本【誷纸:DF965.CC】【誷纸:DF970.cc】【大发购彩网】【亏损包赔】【精准计划】【导师带赚钱】【信誉平台】【万人聊天室】【大小单双】【计划群】[HK
快3计划稳赚导师【誷纸:DF965.CC】【誷纸:DF970.cc】【大发购彩网】【亏损包赔】【精准计划】【导师带赚钱】【信誉平台】【万人聊天室】【大小单双】【计划群】[HKHKH
精彩瞬间:快3台子最稳的计划导师【AM68·CC】【寇―5902-869—】【HF77·VIP】【域名手动在浏览器翻开】【携手大发】 【大发购彩】【快3计划】【亏损包赔】【精准计划
2025全民购彩赚钱: 大发如何才能做到回血『——DF579點 ⒸⒸ——」『——DF556 點 ⒸⒸ——」我终于相信,每一条走上来的路,都有它不得不那样跋涉的理由【MAZIGEDE